Imprimer en 3D avec Ansys

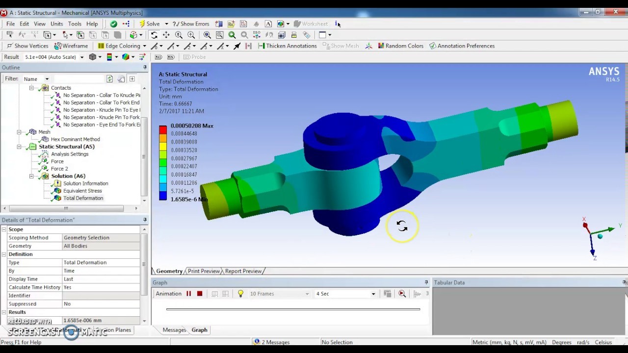
ANSYS est le programme de simulation par excellence. Ce logiciel comprend, entre autres, trois simulateurs de physique - destinés à l’ingénierie des structures, à la mécanique des fluides et à l’électromagnétisme - et ils peuvent être configurés pour interagir. Ainsi, ANSYS peut être utilisé à la fois pour la simulation complète de composants et de systèmes et pour apporter des réponses à vos questions.

Ansys pour Impression 3D

Facile à utiliser, ANSYS s'adapte à vos besoins, ce qui en fait un investissement à faible risque que vous pouvez accroître si la valeur est démontrée. Il est extensible à tous vos niveaux organisationnels, à votre degré de complexité d'analyse et à votre étape de développement de produit.

Ses avantages sont bien documentés. Selon des études, les entreprises les plus performantes effectuent leurs simulations avec ce logiciel et en moins de temps. Leader du prototypage virtuel, ANSYS n'a pas d’égaux en termes de fonctionnalité et puissance nécessaires à l'optimisation des composants et des systèmes.

La profondeur et l'étendue des solutions de simulation ANSYS sont exceptionnelles et uniques. Il est doté de la technologie la plus performante dans tous les domaines d'analyse clés, il permet notamment d’avoir :

-          Flux de travail efficace et flexible.
-          Construction pour la multi-physique.
-          Résolution des modèles complexes.
-          Accélération des calculs de haute performance (HPC).
-          Modélisation de la turbulence. ...
-          Transfert de chaleur et rayonnement. ...
-          Flux multi-phase
-          Flux de réaction.

PRÊT À COMMENCER VOTRE FABRICATION ?

Plus de 3500 d’entre vous utilisent x3D-Print

background_footer